找回密码
 立即注册
楼主: tom

[城际高铁] 深大城际是不是升级成了全国示范项目?大亚湾段会加速?

 火.. [复制链接]
发表于 2026-3-11 21:08:02 | 显示全部楼层
are100 发表于 2026-3-11 21:05
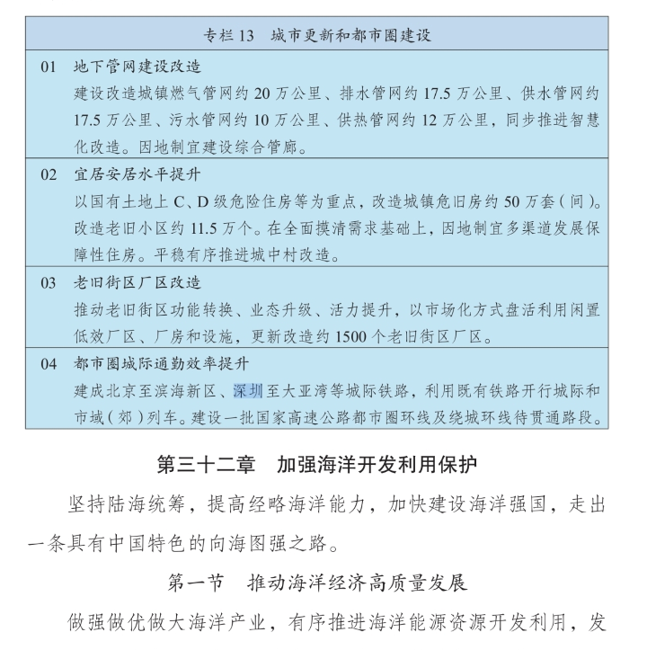
170楼原始文件里面写很清楚。

图片上说建成就一定能建成?
回复

使用道具 举报

发表于 2026-3-11 21:08:56 来自手机 | 显示全部楼层
提示: 该帖被管理员或版主屏蔽
回复

使用道具 举报

发表于 2026-3-11 21:09:51 | 显示全部楼层
are100 发表于 2026-3-11 21:05
170楼原始文件里面写很清楚。

所以只是一个专栏里面的举例,甚至不是专题讲交通的,说不定都不是交通口报上去的
回复

使用道具 举报

发表于 2026-3-11 21:09:56 来自手机 | 显示全部楼层
本帖最后由 c4869 于 2026-3-11 21:11 编辑
ShinJin001 发表于 2026-3-11 21:07
《专栏13:城市更新和都市圈建设》
看不到上面,估计这一节都不是专门讲交通的…… ...


再贴一遍给你看吧
回复

使用道具 举报

发表于 2026-3-11 21:10:32 来自手机 | 显示全部楼层
ShinJin001 发表于 2026-3-11 21:09
所以只是一个专栏里面的举例,甚至不是专题讲交通的,说不定都不是交通口报上去的 ...

3月5日,提交十四届全国人大四次会议审议的《中华人民共和国国民经济和社会发展第十五个五年规划纲要(草案)》,第七章“构建现代化基础设施体系”强调,坚持适度超前、不过度超前,加强基础设施统筹规划,优化布局,促进集成融合,提升安全韧性和运营可持续性,其中第一节提出“完善现代化综合交通运输体系”,具体内容如下:
推进补网强链提质,加强跨区域统筹布局、跨方式一体衔接,全面提高交通基础设施综合效益。完善国家综合立体交通网主骨架,高质量建设沿海沿边沿江、出疆入藏、西部陆海新通道等战略骨干通道,基本建成“八纵八横”高速铁路主通道和国家高速公路网,推进内河高等级航道提质升级,基本建成世界级港口群和机场群。强化薄弱地区覆盖和通达保障,推动普速铁路、普通国省道升级改造,开展新一轮农村公路提升行动,加强西部地区铁路和支线机场建设,完善边境地区路网布局。建设国际性、全国性综合交通枢纽城市,加强集疏运网络建设和场站衔接,完善国家邮政快递枢纽。健全多元化、韧性强的国际运输通道体系,推动跨境交通基础设施互联互通,促进国际航空货运健康有序发展。统筹功能提升和绿色安全智能发展,推进交通基础设施更新改造和养护管理,加强安全风险评估和监测预警,实施公路安全韧性提升工程。深化综合交通运输体系改革,推进铁路体制改革和收费公路政策优化。
1000274064.jpg
回复

使用道具 举报

发表于 2026-3-11 21:12:52 | 显示全部楼层
如果说草案就是批复了 呢还要审议干啥 就算批了 不启动可研 有用吗
要庆祝也是 可研启动 要不就是 无期限的等
回复

使用道具 举报

发表于 2026-3-11 21:13:08 | 显示全部楼层

你发的专栏倒是专门讲交通的。
所以回看CCTV的文章,有没有可能是小编临时想到可以提一嘴都市圈,搜一搜文件还真有,再跟在后面一起贴上去
回复

使用道具 举报

发表于 2026-3-11 21:14:15 来自手机 | 显示全部楼层
左岸469 发表于 2026-3-11 21:12
如果说草案就是批复了 呢还要审议干啥 就算批了 不启动可研 有用吗
要庆祝也是 可研启动 要不就是 无期限的 ...

是啊,提前开香槟有啥用
回复

使用道具 举报

发表于 2026-3-11 21:15:02 来自手机 | 显示全部楼层
ShinJin001 发表于 2026-3-11 21:13
你发的专栏倒是专门讲交通的。
所以回看CCTV的文章,有没有可能是小编临时想到可以提一嘴都市圈,搜一搜 ...

真有可能是
回复

使用道具 举报

发表于 2026-3-11 21:16:02 | 显示全部楼层
八纵八横的国家战略高铁现在有的 广预可研审查都压 四五年没审查 更别说启动可研了
回复

使用道具 举报

发表于 2026-3-11 21:16:21 来自手机 | 显示全部楼层
左岸469 发表于 2026-3-11 21:12
如果说草案就是批复了 呢还要审议干啥 就算批了 不启动可研 有用吗
要庆祝也是 可研启动 要不就是 无期限的 ...

啥时候有社稳公示,啥时候就有点希望
回复

使用道具 举报

发表于 2026-3-11 21:17:13 | 显示全部楼层
真服了你们,170楼明显就是十五五规划原始文件呀,其他贴出来的都是解读文章呀。
回复

使用道具 举报

发表于 2026-3-11 21:17:36 来自手机 | 显示全部楼层
左岸469 发表于 2026-3-11 21:16
八纵八横的国家战略高铁现在有的 广预可研审查都压 四五年没审查 更别说启动可研了 ...

十四五的京雄商就是,只建设雄商,京雄被压
回复

使用道具 举报

发表于 2026-3-11 21:18:30 来自手机 | 显示全部楼层
are100 发表于 2026-3-11 21:17
真服了你们,170楼明显就是十五五规划原始文件呀,其他贴出来的都是解读文章呀。 ...

这是原始文件?麻烦去看看十四五规划全文再说是不是原始文件
回复

使用道具 举报

发表于 2026-3-11 21:19:32 | 显示全部楼层
c4869 发表于 2026-3-11 21:16
啥时候有社稳公示,啥时候就有点希望

深惠城际 惠州段 批复了 五年去年才有社稳 可研一直没见啥招标
正常可研开始 经常有各种招标  瞒都瞒不住
回复

使用道具 举报

发表于 2026-3-11 21:19:47 来自手机 | 显示全部楼层
本帖最后由 Vektorim 于 2026-3-11 21:22 编辑

不过是一张央视的深大城际列出来,没有实质性内料,怎么吵到了近200楼

你们继续加油,争取明天1000+回复
回复

使用道具 举报

发表于 2026-3-11 21:21:19 来自手机 | 显示全部楼层
左岸469 发表于 2026-3-11 21:19
深惠城际 惠州段 批复了 五年去年才有社稳 可研一直没见啥招标
正常可研开始 经常有各种招标  瞒都瞒不 ...

的确,如果追溯到珠三角规划时期,已经十多年在规划纸里面了
回复

使用道具 举报

发表于 2026-3-11 21:24:10 | 显示全部楼层
c4869 发表于 2026-3-11 21:18
这是原始文件?麻烦去看看十四五规划全文再说是不是原始文件

你是不是从来没有去读过政府文件,格式看不出来吗?
回复

使用道具 举报

 楼主| 发表于 2026-3-11 21:27:04 来自手机 | 显示全部楼层
Vektorim 发表于 2026-3-11 21:19
不过是一张央视的深大城际列出来,没有实质性内料,怎么吵到了近200楼

你们继续加油,争取明天1000+回复 ...

深圳官媒也说了十五五规划正文中有提深圳大亚湾城际。下面应该是原文,170楼搬来的。
screenshot_20260311_212500.png
回复

使用道具 举报

发表于 2026-3-11 21:28:13 | 显示全部楼层
c4869 发表于 2026-3-11 21:18
这是原始文件?麻烦去看看十四五规划全文再说是不是原始文件

“三十二章  第一节”  你见过新闻稿这样写的吗?
回复

使用道具 举报

您需要登录后才可以回帖 登录 | 立即注册

本版积分规则

Archiver|手机版|小黑屋|Email:DitieeService@sohu.com|地铁e族

GMT+8, 2026-4-30 19:20 , Processed in 0.111670 second(s), 14 queries, Protocol: HTTP/2.0.

Powered by Discuz! X3.5

© 2001-2026 Discuz! Team.

快速回复 返回顶部 返回列表