找回密码
 立即注册
楼主: tom

[城际高铁] 深大城际是不是升级成了全国示范项目?大亚湾段会加速?

 火.. [复制链接]
发表于 2026-3-11 19:54:46 | 显示全部楼层
我赌300块 如果大亚湾段 155能建成  可以找我来要 愿赌服输 就三百块 呵呵
回复

使用道具 举报

发表于 2026-3-11 19:56:08 来自手机 | 显示全部楼层
本帖最后由 Vektorim 于 2026-3-11 20:00 编辑

“示范”不一定会指线路延伸建设规划进展很快。只能说是作为lz图上列表列举的
“建成”是指在建但即将开通的状态,指的是深圳机场北-聚龙段

个人认为深大大亚湾段上线概率并不因此添加,甚至反而为某些惠阳中介......
回复

使用道具 举报

发表于 2026-3-11 19:56:29 | 显示全部楼层
ShinJin001 发表于 2026-3-11 19:51
就是要通车的才敢写在“建成”。
就图里的术语:建设、建成、实施、推进,就代表了进度节点。大亚湾段显 ...

我说话的关键是,如果是深圳这一段,为什么要写进国家十五五规划2条线之一,在建的十五五建成的城际全国海了去了。是我的表达能力有问题,还是你理解能力有问题。
回复

使用道具 举报

发表于 2026-3-11 19:56:42 | 显示全部楼层
左岸469 发表于 2026-3-11 19:53
文字是建成 但是如果包括大亚湾 肯定不可能十五五建成

当然指的是建成“深圳至大亚湾城际(深圳机场北至聚龙段)”,括号不写出来而已。
确实是国家文件,所以要精简。
回复

使用道具 举报

发表于 2026-3-11 20:00:05 | 显示全部楼层
左岸469 发表于 2026-3-11 19:54
我赌300块 如果大亚湾段 155能建成  可以找我来要 愿赌服输 就三百块 呵呵

我倒是希望你输,因为我在大亚湾亏掉100万

有一说说一我觉得希望不大。

但是央视下场说话提及貌似第一次。

被他们一说,又掀起了一丝丝希望。

点评

14东+大亚湾段都建完你这一百万估计也涨不回来了  发表于 2026-3-11 20:03
回复

使用道具 举报

发表于 2026-3-11 20:01:00 | 显示全部楼层
本帖最后由 ShinJin001 于 2026-3-11 20:02 编辑
are100 发表于 2026-3-11 19:56
我说话的关键是,如果是深圳这一段,为什么要写进国家十五五规划2条线之一,在建的十五五建成的城际全国 ...

或许是首都圈、大湾区各挑一条出来列举,或许是准备要开大会提一嘴深圳,不过是顺手的事情
回复

使用道具 举报

发表于 2026-3-11 20:01:48 来自手机 | 显示全部楼层
左岸469 发表于 2026-3-11 19:53
文字是建成 但是如果包括大亚湾 肯定不可能十五五建成

除非今年开工,否则肯定不可能
回复

使用道具 举报

发表于 2026-3-11 20:02:51 来自手机 | 显示全部楼层
are100 发表于 2026-3-11 19:56
我说话的关键是,如果是深圳这一段,为什么要写进国家十五五规划2条线之一,在建的十五五建成的城际全国 ...

除非今年能开工,不然肯定十五五内不可能建成
回复

使用道具 举报

发表于 2026-3-11 20:02:56 | 显示全部楼层
本帖最后由 snihty 于 2026-3-11 20:04 编辑
are100 发表于 2026-3-11 19:56
我说话的关键是,如果是深圳这一段,为什么要写进国家十五五规划2条线之一,在建的十五五建成的城际全国 ...

如果你认为国家规划是那么严谨准确的话,那实话说,十五五大亚湾段要完全建成也很难,可以说几乎不可能,即使在深圳这么厚实的家底下,两线一支的建设期限都超过了六年,何况是惠州这个紧巴巴的财政和弱鸡的协调能力?
既然不能建成,就可见国家规划在这件事情并没有那么严谨?
回复

使用道具 举报

发表于 2026-3-11 20:04:26 | 显示全部楼层
ShinJin001 发表于 2026-3-11 20:01
或许是首都圈、大湾区各挑一条出来列举,或许是准备要开大会提一嘴深圳,不过是顺手的事情 ...

怎么感觉你有点硬杠。

这顺手也太巧了。

这种级别的会议宣传都是顺手的话,那就算我又长见识了
回复

使用道具 举报

发表于 2026-3-11 20:06:10 | 显示全部楼层
dilidili 发表于 2026-3-11 20:04
怎么感觉你有点硬杠。

这顺手也太巧了。

所以说仅限深圳段是有较大可能的,因为深圳段完全符合原文的意思。能在十五五完工。
回复

使用道具 举报

发表于 2026-3-11 20:07:11 | 显示全部楼层
dilidili 发表于 2026-3-11 20:04
怎么感觉你有点硬杠。

这顺手也太巧了。

没什么杠的,首都都市圈是上个月提出的新概念,大会指的是11月在深圳的事。
回复

使用道具 举报

发表于 2026-3-11 20:08:03 来自手机 | 显示全部楼层
噢,原来是媒体的问题,参考十四五规划用词,用的是建设,不是建成
1000274063.jpg
回复

使用道具 举报

发表于 2026-3-11 20:08:06 | 显示全部楼层
c4869 发表于 2026-3-11 20:01
除非今年开工,否则肯定不可能

只要能落实下来开工,肯定来得及,2030年建成通车,时间点也符合,这个央视报道时间是准确的,合理的。

就看惠州跟进进度了,没进度,大家都散了吧,有进度才是真的。
回复

使用道具 举报

发表于 2026-3-11 20:08:54 | 显示全部楼层
c4869 发表于 2026-3-11 20:01
除非今年开工,否则肯定不可能

可研批复到 开工都要一年 客况现在没可研
正常手续 今天可研启动 到完工也要6-7年
回复

使用道具 举报

发表于 2026-3-11 20:09:26 | 显示全部楼层
dilidili 发表于 2026-3-11 20:00
我倒是希望你输,因为我在大亚湾亏掉100万

有一说说一我觉得希望不大。

不要求涨回来啊。亏了就亏了,已经消化完了。
回复

使用道具 举报

发表于 2026-3-11 20:10:00 来自手机 | 显示全部楼层
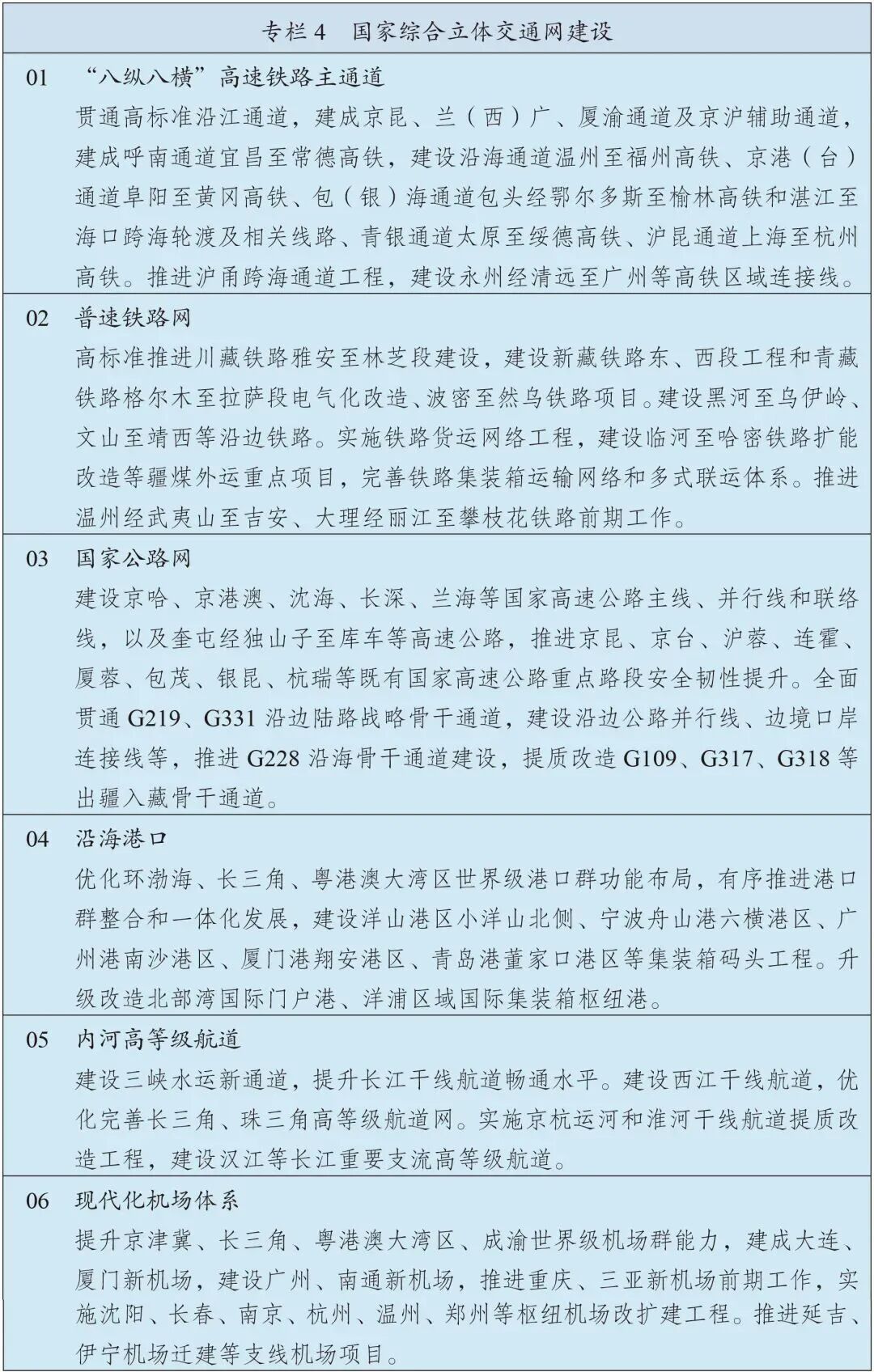
3月5日,提交十四届全国人大四次会议审议的《中华人民共和国国民经济和社会发展第十五个五年规划纲要(草案)》,第七章“构建现代化基础设施体系”强调,坚持适度超前、不过度超前,加强基础设施统筹规划,优化布局,促进集成融合,提升安全韧性和运营可持续性,其中第一节提出“完善现代化综合交通运输体系”,具体内容如下:
推进补网强链提质,加强跨区域统筹布局、跨方式一体衔接,全面提高交通基础设施综合效益。完善国家综合立体交通网主骨架,高质量建设沿海沿边沿江、出疆入藏、西部陆海新通道等战略骨干通道,基本建成“八纵八横”高速铁路主通道和国家高速公路网,推进内河高等级航道提质升级,基本建成世界级港口群和机场群。强化薄弱地区覆盖和通达保障,推动普速铁路、普通国省道升级改造,开展新一轮农村公路提升行动,加强西部地区铁路和支线机场建设,完善边境地区路网布局。建设国际性、全国性综合交通枢纽城市,加强集疏运网络建设和场站衔接,完善国家邮政快递枢纽。健全多元化、韧性强的国际运输通道体系,推动跨境交通基础设施互联互通,促进国际航空货运健康有序发展。统筹功能提升和绿色安全智能发展,推进交通基础设施更新改造和养护管理,加强安全风险评估和监测预警,实施公路安全韧性提升工程。深化综合交通运输体系改革,推进铁路体制改革和收费公路政策优化。
1000274064.jpg
回复

使用道具 举报

发表于 2026-3-11 20:10:32 来自手机 | 显示全部楼层
c4869 发表于 2026-3-11 20:10
3月5日,提交十四届全国人大四次会议审议的《中华人民共和国国民经济和社会发展第十五个五年规划纲要(草案 ...

十五五规划草案透露出的部分
回复

使用道具 举报

发表于 2026-3-11 20:10:44 来自手机 | 显示全部楼层
c4869 发表于 2026-3-11 20:02
除非今年能开工,不然肯定十五五内不可能建成


今天开建都不可能建成
回复

使用道具 举报

发表于 2026-3-11 20:11:12 | 显示全部楼层
snihty 发表于 2026-3-11 20:06
所以说仅限深圳段是有较大可能的,因为深圳段完全符合原文的意思。能在十五五完工。 ...

深圳段原计划2026年底,现在2027年底,距离2030年还有三年,怎么看时间都是够的,才十几公里,大亚湾段都是平地,可能就地下油管有点麻烦。
回复

使用道具 举报

您需要登录后才可以回帖 登录 | 立即注册

本版积分规则

Archiver|手机版|小黑屋|Email:DitieeService@sohu.com|地铁e族

GMT+8, 2026-4-30 19:20 , Processed in 0.012738 second(s), 15 queries, Protocol: HTTP/2.0.

Powered by Discuz! X3.5

© 2001-2026 Discuz! Team.

快速回复 返回顶部 返回列表