找回密码
 立即注册
查看: 1348|回复: 3

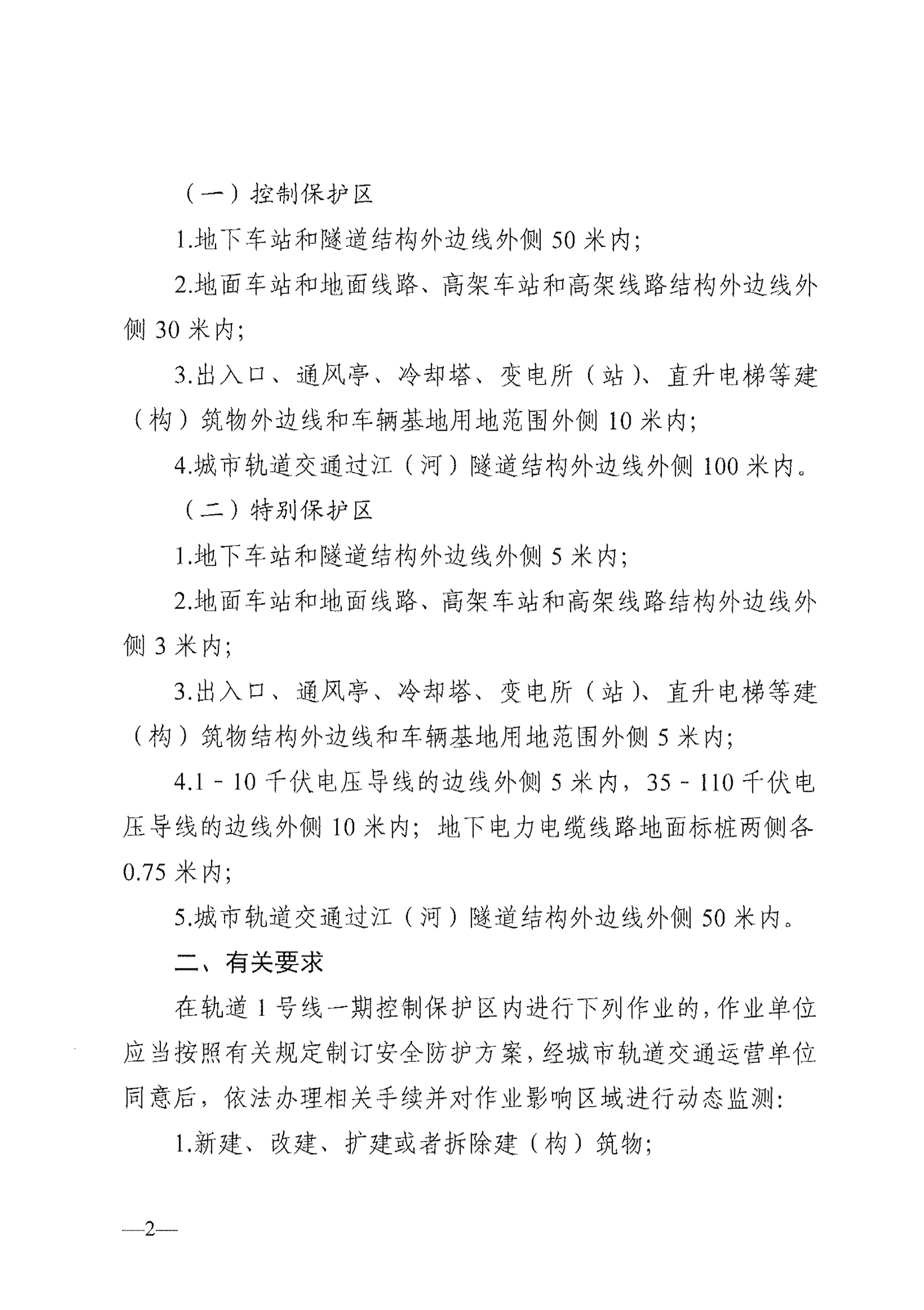
[1号线] 市轨道交通局关于设立轨道1号线一期控制保护区的通告

[复制链接]
发表于 2025-10-17 17:47:15 | 显示全部楼层 |阅读模式

原地铁e族论坛因故导致所有用户资料灭失,您需要重新注册,资料灭失过程请到网站公告《论坛重开说明》查看;

您需要 登录 才可以下载或查看,没有账号?立即注册

×
原文:https://gdjt.dg.gov.cn/xwzx/tzgg/content/post_4447593.html
111.png 222.png 333.png



回复

使用道具 举报

发表于 2025-10-20 09:59:10 | 显示全部楼层
走在路上发现保护区公示牌都已经立好了
回复

使用道具 举报

发表于 2025-10-20 10:49:30 | 显示全部楼层

是这个标识柱么?
IMG_20251012_151043.jpg
回复

使用道具 举报

发表于 2025-10-20 11:28:56 来自手机 | 显示全部楼层
qzzhang 发表于 2025-10-20 10:49
是这个标识柱么?

是的。 。
回复

使用道具 举报

您需要登录后才可以回帖 登录 | 立即注册

本版积分规则

Archiver|手机版|小黑屋|Email:DitieeService@sohu.com|地铁e族

GMT+8, 2026-4-30 21:27 , Processed in 0.009681 second(s), 17 queries, Protocol: HTTP/2.0.

Powered by Discuz! X3.5

© 2001-2026 Discuz! Team.

快速回复 返回顶部 返回列表