找回密码
 立即注册
查看: 174|回复: 6

[规划中] 【白云区枢纽办“十五五”规划】加密航站楼间城际班次 争取实施36号线

[复制链接]
发表于 昨天 17:58 | 显示全部楼层 |阅读模式

原地铁e族论坛因故导致所有用户资料灭失,您需要重新注册,资料灭失过程请到网站公告《论坛重开说明》查看;

您需要 登录 才可以下载或查看,没有账号?立即注册

×
本帖最后由 CM桦 于 2026-4-13 18:03 编辑

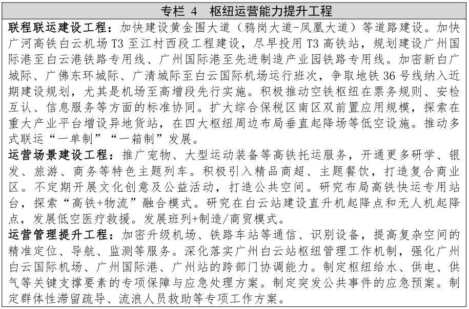
广州市白云区枢纽管理办公室《广州市白云区枢纽管理办公室关于公开征求〈广州市白云区提升国际枢纽功能 促进枢纽经济发展“十五五”规划(征求意见稿)〉公众意见的公告》

加大T3航站楼运营规模,增加白云区城市候机楼服务,增加机场穿梭巴士
加快广河高铁白云机场T3至江村西联络线芳白城际新白广城际建设,推动广珠(澳)高铁、广河高铁白云机场T3以东段等项目规划建设。
争取在广州白云站增加更多始发班列开行数量,拓展直达国内重点城市的线路覆盖,争取开通直达香港的高铁班列,加快推进永清广高铁芳白城际等区域轨道交通项目规划建设;统筹完善旅客服务设施与无障碍环境,提升导向标识的系统性与国际性。
谋划开展广州站北广场及周边改造实施路径与功能布局优化研究,统筹推进三元里村城市更新。
推动T3高铁站投用,探索机场T3航站楼-T3高铁站/广州白云站的空铁快速中转模式
加密新白广城际、广佛东环城际、广清城际至白云国际机场运行班次,研究芳白城际开通后北段至三大航站楼区间地铁化运营,积极争取推动地铁36号线纳入近期建设规划,尤其是机场至高增段先行实施;有序推进广州白云站空铁联运服务中心运营;积极推动空铁枢纽在票务规则、安检互认、信息服务等方面的标准协同,为未来实现“一次支付、一码通过、一单通行”的联程联运奠定基础。

捕获2.PNG

.PNG

捕获4.PNG

捕获.PNG
回复

使用道具 举报

发表于 昨天 18:10 | 显示全部楼层
浮云,勿念....
回复

使用道具 举报

发表于 昨天 18:15 | 显示全部楼层
机场t3又不是没有地铁 芳白过两年就好了 比你这浮云的36早多了吧 画大饼线南沙估计都大过机场
回复

使用道具 举报

发表于 昨天 19:20 | 显示全部楼层
如果36只建機高段,那跟9號線東延有什麼分別?

把9號線的高增站拆了重建延後再延長說不定都比36簡單
回复

使用道具 举报

发表于 昨天 19:51 | 显示全部楼层
研究芳白城际开通后北段至三大航站楼区间地铁化运营

-----这句话怎么理解?难道芳白城际还不是地铁化运营么?
回复

使用道具 举报

发表于 昨天 20:33 | 显示全部楼层
Qazwsaedx 发表于 2026-4-13 19:20
如果36只建機高段,那跟9號線東延有什麼分別?

把9號線的高增站拆了重建延後再延長說不定都比36簡單 ...

把高增站拆了你要九号线怎样运营?很好奇你多大年纪,怎么经常发表这些无聊的提议?
回复

使用道具 举报

发表于 昨天 20:52 | 显示全部楼层
万胜围饭堂 发表于 2026-4-13 20:33
把高增站拆了你要九号线怎样运营?很好奇你多大年纪,怎么经常发表这些无聊的提议? ...

拆了重建只是一種誇張手法

再說,恐怕36這個提議更無聊
回复

使用道具 举报

您需要登录后才可以回帖 登录 | 立即注册

本版积分规则

Archiver|手机版|小黑屋|Email:DitieeService@sohu.com|地铁e族

GMT+8, 2026-4-14 04:46 , Processed in 0.013220 second(s), 16 queries, Protocol: HTTP/2.0.

Powered by Discuz! X3.5

© 2001-2026 Discuz! Team.

快速回复 返回顶部 返回列表